TCRT5000 Kızılötesi Yansıma ve Çizgi Sensör Modülü Kartı
TCRT5000 Kızılötesi Yansıma ve Çizgi Sensör Modülü Kartı
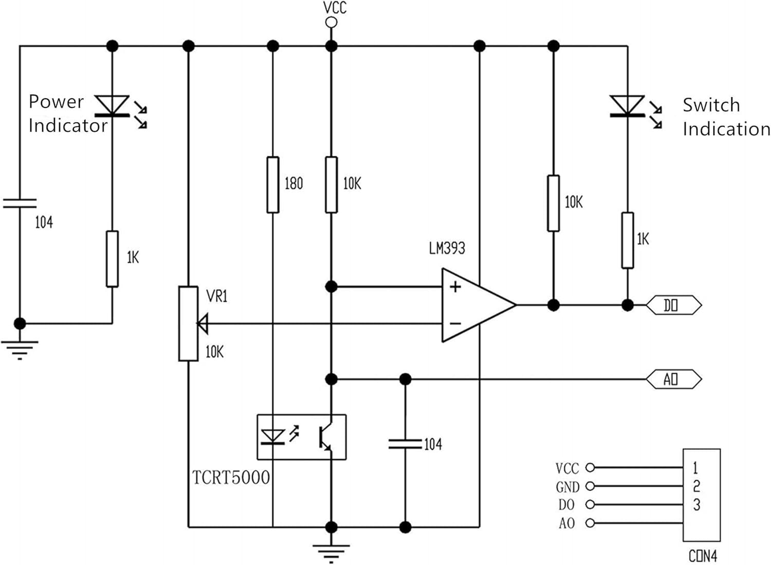
TCRT5000 Kızılötesi Yansıma Sensör Modülü, yüzeylerden yansıyan kızılötesi ışığı algılayarak nesne tespiti ve çizgi takibi yapabilen kompakt bir optik sensör kartıdır. İçerisinde bir kızılötesi LED (verici) ve foto algılayıcı (alıcı) bulunur. Verici tarafından gönderilen IR ışık, yüzeyden geri yansıdığında alıcı tarafından algılanır ve yüzeyin yansıtma oranına göre çıkış sinyali üretilir.
Bu özellik sayesinde özellikle çizgi izleyen robotlar, mini sumo, sumo robotları ve çeşitli otomasyon projelerinde yaygın olarak kullanılır. Siyah ve beyaz yüzeyler arasındaki kontrast farkını algılayarak robotun yön belirlemesine yardımcı olur.
Modül hem analog hem de dijital (TTL) çıkış sunar. Dijital çıkış kullanıldığında kart üzerindeki potansiyometre ile hassasiyet (eşik değeri) ayarlanabilir. Arduino, Raspberry Pi ve diğer mikrodenetleyicilerle kolay entegrasyon sağlar.
Öne Çıkan Özellikler
- Kızılötesi yansıma prensibi ile çalışır
- Çizgi izleyen robot uygulamaları için ideal
- Analog ve dijital çıkış desteği
- Ayarlanabilir hassasiyet (potansiyometre ile)
- 3.3V ve 5V sistemlerle uyumlu
- Kompakt ve hafif tasarım
- Düşük maliyetli ve kolay kullanım
Teknik Özellikler
| Özellik | Değer |
|---|---|
| Sensör Modeli | TCRT5000 |
| Çalışma Gerilimi | 3.3V – 5V DC |
| Besleme Akımı | ≈ 25 mA |
| Algılama Mesafesi | Yaklaşık 1 mm – 8 mm (yüzeye bağlı) |
| Algılama Açısı | ≈ 35° |
| Kızılötesi Dalga Boyu | ≈ 950 nm |
| Analog Çıkış | Değişken gerilim çıkışı |
| Dijital Çıkış | TTL seviyesinde dijital sinyal |
| Boyutlar | 30 x 16 mm |
Kullanım Alanları
- Çizgi izleyen robot projeleri
- Mini sumo ve sumo robotları
- Engel ve obje algılama sistemleri
- Kontrast algılama uygulamaları
- Otomasyon ve eğitim projeleri
- Arduino ve mikrodenetleyici tabanlı sistemler
Devre Şeması

Not: Sensör performansı yüzey rengi, mesafe ve ortam ışığına bağlı olarak değişebilir. Daha doğru sonuçlar için kalibrasyon yapılması önerilir.
